首页 >
行业动态 > 【Bi-MOF电解膜】耐酸金属有机框架制备质子交换膜用于工业CO2电解
【Bi-MOF电解膜】耐酸金属有机框架制备质子交换膜用于工业CO2电解
摘要:
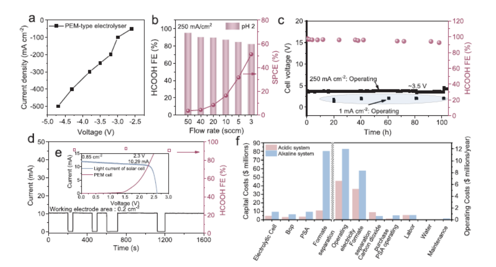
南京理工大学段静静老师等报道的本篇文章(Nat Commun 2024, 15, 7060)中报道了一种在酸性溶液中实现工业级CO2电化学还原(eCO2RR)至纯甲酸(HCOOH)的系统。该系统使用质子交换膜电解器和一种耐酸的基于铋(Bi)的金属-有机框架(MOF)作为电催化剂。通过Pourbaix图指导,成功合成了酸稳定的Bi-MOF,显著提升了HCOOH的法拉第效率(FE)至95.10%,在400 mA/cm²的大电流密度下,CO2的单程转化效率(SPCE)达到64.91%。此外,该系统在3.5 V的较低电压下,实现了工业级电流密度250 mA/cm²长达100小时的稳定运行,HCOOH生产的法拉第效率为93.5%,能消耗为200.65 kWh/kmol,生产率为12.1 mmol/m²/s,能量转换效率为38.2%。这些结果将极大推动CO2电解技术的商业化实施和成功。

研究背景:
1. 在碱性溶液中,eCO2RR取得了进展,但在酸性溶液中面临氢气发展副反应、酸腐蚀和目标产品选择性低的挑战。
2. 已有研究通过催化剂设计、微环境调节和反应器改进,在碱性eCO2RR中提高了电流密度、选择性和能量转换效率。
3. 作者提出了一种在酸性介质中使用质子交换膜(PEM)型电解器和耐酸Bi-MOFs作为电催化剂的系统,通过Pourbaix图的理论指导,实现了高效率和高选择性的HCOOH合成。

实验部分:
1. Bi-TDC MOFs的合成:
1) 使用2,5-噻吩二羧酸(2,5-H2TDC)作为有机配体,通过溶剂热法分别在N,N-二甲基甲酰胺(DMF)和乙醇中合成Bi-TDC@DMF和Bi-TDC@EtOH。将Bi(NO3)3·5H2O (120 mg, 0.25 mmol)和2,5-H2TDC (170 mg, 1 mmol)溶解在6 mL相应的溶剂中,加热至115 °C反应16小时。
2) 反应后,溶液经过离心、洗涤和冷冻干燥,得到Bi-TDC@DMF和Bi-TDC@EtOH两种白色粉末状产物。
2. 电解器的组装与测试:
1) 制备气扩散电极(GDEs),将Bi-TDC MOFs负载在碳纸上,使用半自动喷枪将催化剂分散液喷涂在具有微孔层的疏水碳纸上,催化剂负载量为2.5 mg/cm²。
2) 在三室电解槽中进行测试,使用Ag/AgCl作为参比电极,IrO2负载的钛网作为对电极。
3. PEM型电解器的长期稳定性测试:
1) 使用自制的PEM型电解器,将Bi-TDC@DMF负载层、阳离子交换膜(Nafion N117)和Ti-IrO2压缩形成PEM电极,使用0.5 M K2SO4和H2SO4混合溶液(pH=2)作为阳极液。
4. 太阳能驱动的电解系统测试:
1) 使用GaInP/GaInAs/Ge三结太阳能电池作为电源,搭建太阳能驱动的电解系统,进行实验室测试。
分析测试:
1. X射线衍射(XRD)分析:
- Bi-TDC MOFs的XRD图谱显示了特征衍射峰,其中(−111)峰在2θ约为7.8°时出现,对应的晶面间距d为11.2 Å。
2. 傅里叶变换红外光谱(FTIR)分析:
- FTIR谱图显示了C=O、C-O和C-S-C的特征吸收峰,分别位于1641 cm−1, 1401 cm−1和745 cm−1。
3. 透射电子显微镜(TEM)和扫描电子显微镜(SEM)分析:
- TEM图像显示Bi-TDC@DMF MOFs具有纳米片形态,尺寸约为200-500 nm,厚度约为1.8 nm。
4. 原子力显微镜(AFM)分析:
- AFM测量得到Bi-TDC@DMF MOFs的厚度为1.8 nm,表明了MOFs的均匀性和平整度。
5. X射线光电子能谱(XPS)分析:
- XPS分析显示Bi 4f的结合能分别为164.5 eV和159.2 eV,表明Bi以+3价态存在。S 2s的结合能为169.2 eV。
6. 同步辐射X射线吸收近边结构(XANES)和扩展X射线吸收精细结构(EXAFS)分析:
- XANES分析显示Bi-TDC@DMF MOFs中Bi的价态为+3。EXAFS分析得到Bi-O的第一配位壳层距离为1.60 Å,配位数为8.23 ± 0.36。
7. 电化学活性测试:
- 在pH 2的电解液中,Bi-TDC@DMF催化剂在400 mA/cm²电流密度下的HCOOH法拉第效率(FE)为95.10%,单程CO2转化效率(SPCE)为64.91%。
8. 长期稳定性测试:
- 在PEM型电解器中,Bi-TDC@DMF催化剂在250 mA/cm²电流密度下,3.5 V电压下稳定运行100小时,FE保持在93.5%以上。
9. 太阳能驱动的电解系统效率测试:
- 太阳能电池在标准太阳光照射下的输出电流为10.25 mA,电压为2.30 V,太阳能到化学能的转换效率(STC)为15.94%。
10. 原位拉曼光谱(Operando Raman)分析:
- 观察到在−0.6 V至−0.2 V电位下,与CO2还原相关的*HCOO−的特征峰在1558 cm−1处出现。
11. 原位衰减全反射-傅里叶变换红外光谱(ATR-FTIR)分析:
- 在−0.1 V至−1.4 V电位范围内,观察到与*OCHO中间体相关的特征吸收峰在1400 cm−1和2912 cm−1处出现,以及在1349 cm−1处归属于吸附的HCOO−的峰。
总结:
本文通过合成一种新型的耐酸Bi-MOFs作为电催化剂,在酸性介质中实现了高效的CO2电化学还原至甲酸。实验结果表明,该系统在高电流密度和较低电压下展现了卓越的性能和稳定性,为CO2电解技术的商业化提供了重要的理论和实践基础。



展望:
本文的研究成果为CO2的电化学还原提供了新的策略和材料选择。未来,作者可以进一步探索和优化MOFs的结构和组成,以提高其在更宽电流密度和更低过电位下的催化性能。同时,深入研究反应机理,为设计更高效的电催化剂提供理论指导。此外,开展规模化试验和长期稳定性测试,以评估该技术在实际工业应用中的可行性和经济性。
An acid-tolerant metal-organic framework for industrial CO2 electrolysis using a proton exchange membrane
文章作者:Kang Yang, Ming Li, Tianqi Gao, Guoliang Xu, Di Li, Yao Zheng, Qiang Li & Jingjing Duan
DOI:10.1038/s41467-024-51475-7
文章链接:https://www.nature.com/articles/s41467-024-51475-7
本文为科研用户原创分享上传用于学术宣传交流,具体内容请查阅上述论文,如有错误、侵权等请联系修改、删除。未经允许第三方不得复制转载。