首页 >
行业动态 > 【MOF纳米片】通过界面受限各向异性组装策略定制方形二维介孔纳米片
【MOF纳米片】通过界面受限各向异性组装策略定制方形二维介孔纳米片
摘要:
复旦大学李晓明课题组与合作方发表的研究(J. Am. Chem. Soc. 2026, 148, 4, 4385–4396)中,针对二维(2D)介孔纳米材料合成中组分、形貌、横向尺寸和厚度难以精准调控的难题,提出一种合理的界面受限各向异性组装策略。该策略以截角菱形十二面体ZIF-8金属有机框架(MOF)纳米颗粒为晶种,引导介孔胶束选择性组装于其六个{100}晶面,借助方形晶面的几何限制作用,使胶束组装成二维片状结构并继承方形几何形貌;刻蚀ZIF-8晶种后,所得纳米片保留清晰的方形二维形貌和介孔结构。该方法可制备多种组分(金属离子掺杂介孔聚多巴胺或二氧化硅)的纳米片,其横向尺寸(100-200 nm)、厚度(14-25 nm)和面内介孔尺寸(8-20 nm)可精细调控。作为概念验证,mPDA-Zn²⁺/Fe²⁺纳米方块兼具近红外光热性能和类芬顿催化活性,展现出协同治疗效果,其最大反应速率(2.11×10⁻⁸ M/s)是传统球形类似物(1.08×10⁻⁸ M/s)的近两倍,肿瘤抑制率高达90%。该研究为精准设计二维介孔纳米方块提供了新方法,为其在生物医学等领域的应用开辟了新途径。

研究背景:
1. 行业问题:二维纳米材料尤其是二维介孔材料因高横向尺寸-厚度比,具有大比表面积、独特表面化学性质和显著量子尺寸效应,在多领域具有重要应用价值;但目前其合成过程中,难以精准调控纳米片的形貌、横向尺寸、厚度及面内孔尺寸和分布。
2. 现有方案:学者已开发多种二维介孔材料合成策略,包括机械剥离、化学剥离等自上而下方法,以及超分子自组装、硬模板法等自下而上方法;其中胶束自组装因可更好地调控孔有序性和框架结构,成为构建二维介孔材料的有效方法,尤其平面固-液界面导向法已成功制备多种二维介孔纳米材料,但仍存在横向尺寸不规则、结构精度有限等问题。
3. 本文创新:提出界面受限各向异性组装策略,以ZIF-8 MOF纳米颗粒为晶种,借助其{100}晶面几何限制,实现方形二维介孔纳米片精准合成与结构调控,将其应用于肿瘤协同治疗,突破传统局限。
实验部分:
1. 二维介孔纳米片的合成:以截角菱形十二面体ZIF-8纳米颗粒为晶种,在水/乙醇水相和1,3,5-三甲基苯(TMB)、2,3,6-三甲基苯酚(TMP)混合油相的乳液体系中,将F127表面活性剂、PDA低聚物和TMB扩孔剂组成的胶束,各向异性组装于ZIF-8的六个{100}晶面, 获得介孔ZIF-8纳米材料 (点击查看相关类似材料SOM-ZIF-8);经酸处理刻蚀ZIF-8晶种后,获得方形二维介孔聚多巴胺(mPDA)纳米片。若以ZIF-67为晶种,无法获得二维mPDA纳米片。
2. 纳米片结构参数调控:
1)尺寸调控:通过改变ZIF-8晶面暴露比例(1.22、0.74、0.43),制备100、150、200 nm纳米片;
2)介孔调控:调节TMB/TMP比例,获得8、12、20 nm介孔;
3)厚度调控:控制多巴胺反应时间,实现14-25 nm厚度调节。
3. 金属离子掺杂实验:在合成过程中引入Fe²⁺、Cu²⁺、Mn²⁺、Pd²⁺等金属离子,实现多种金属离子共掺杂;以Fe²⁺为例,前驱体溶液中Fe²⁺浓度需控制在100 μL(0.1 mM)以内,浓度过高会加速PDA交联,导致多巴胺自发组装而非晶面导向生长。
4. 性能与生物实验:
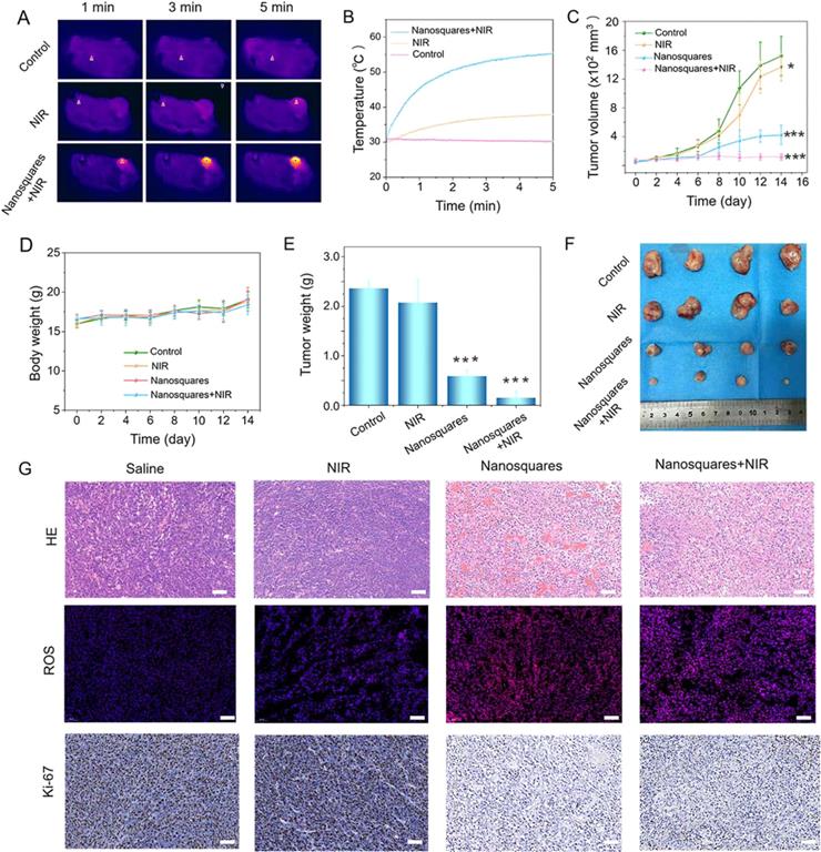
1)催化与光热:mPDA-Zn²⁺/Fe²⁺纳米片催化速率是球形材料近两倍,光热转换效率19.7%,循环性能稳定;
2)体内外实验:纳米片生物相容性优良,酸性条件下对CT26细胞杀伤率高,体内肿瘤抑制率达93%。

分析测试:
1. 结构与形貌:SEM/TEM显示纳米片为规整方形(180 nm×20 nm),介孔平均20 nm,正面有序、背面部分孔闭塞;XRD证实ZIF-8完全刻蚀;AFM清晰显示厚度;元素mapping证实Zn、Fe均匀掺杂,Zn²⁺含量11.2%。
2. 孔隙与吸附:
1)BET测试:mPDA纳米片的比表面积为480 m²/g,传统纳米球为320 m²/g;BJH法计算孔尺寸分布为10-20 nm。
2)XPS:证实纳米片中Zn为二价离子(Zn²⁺),明确金属离子化学状态。
3)zeta电位测试:刻蚀后纳米片zeta电位为-2.1 mV,原始ZIF-8&mPDA杂化物为-18.1 mV,表明酸刻蚀使更多Zn²⁺暴露于表面。
3. 稳定性测试:热稳定性测试表明,纳米片在氮气氛围下800℃煅烧后,形貌和介孔结构仍保持完整,可转化为厚度<10 nm的方形二维介孔碳材料,具有优异的过氧化物酶样活性。
4. 类芬顿催化测试:ESR测试检测到·OH特征四重峰(1:2:2:1);动力学分析显示,纳米片的米氏常数(Km)与纳米球相当,最大反应速率(Vmax=2.11×10⁻⁸ M/s)是纳米球(1.08×10⁻⁸ M/s)的近两倍。
5. 光热性能测试:50-600 μg/mL纳米片溶液经808 nm NIR(1.5 W/cm²)照射5 min,最高温度达63.8℃;功率密度1.5 W/cm²时,最高温度达86℃;5次循环后光热性能稳定。
6. 细胞与体内测试:中性条件下,100 μg/mL纳米片对HEK293T和CT26细胞的存活率仍达92%;酸性条件下,100 μg/mL纳米片对CT26细胞的存活率仅9.1%;纳米片+NIR组体内肿瘤抑制率达93%,小鼠主要器官无明显病理变化。
机理分析:
1. 组装机理:ZIF-8{100}与{110}晶面配位环境差异,引导胶束选择性吸附于{100}晶面,几何限制使其组装为方形二维结构,刻蚀后保留形貌,反应时间影响孔闭合程度。
2. 催化增强机理:
1)高比表面积(480 m²/g)高于球形材料(320 m²/g),可暴露更多Fe²⁺活性位点;
2)超薄平面形貌缩短了反应物(如H₂O₂)和产物的扩散距离,加速物质传输;
3)有序的垂直介孔通道提供了开放的扩散几何结构,提高了活性位点附近的反应物利用率,而球形材料的径向弯曲孔道扩散路径更长,降低反应效率。
3. 协同治疗机理:Fe²⁺催化H₂O₂生成·OH诱导癌细胞凋亡,mPDAmPDA在近红外区域具有强吸收,可将光能转化为热能,实现光热治疗加速类芬顿反应,二者协同实现90%肿瘤抑制率。
总结:
1. 本文提出界面受限各向异性组装策略,成功制备出组分、横向尺寸、厚度和介孔尺寸可精准调控的方形二维介孔纳米片;以mPDA-Zn²⁺/Fe²⁺纳米片为示例,证实其具有优异的类芬顿催化活性(Vmax是球形材料的近两倍)和光热性能(光热转换效率19.7%);
2. 体内外实验表明,该纳米片生物相容性优良,光热与催化协同治疗可实现90%以上的肿瘤抑制率;该策略为二维介孔纳米材料的精准合成提供了新范式,拓展了其在催化、储能、生物医学等领域的应用。


文章标题:Tailoring Square-Shaped 2D Mesoporous Nanosheets via an Interface-Confined Anisotropic Assembly Strategy
文章作者:Minchao Liu, Hongyue Yu, Yufang Kou, Jia Jia, Yan Yu, Farah M. El-Makaty, Tiancong Zhao, Shuai Wang, Dongyuan Zhao, Mohamed F. Mady*, Xiaomin Li*
DOI: 10.1021/jacs.5c18433
原文链接:https://pubs.acs.org/doi/10.1021/jacs.5c18433