首页 >
行业动态 > 超薄MOF材料Zr-BTB作为变构调节剂用于白蛋白响应型糖尿病感染治疗
超薄MOF材料Zr-BTB作为变构调节剂用于白蛋白响应型糖尿病感染治疗
摘要:
中科院赵睿研究员等学者发表的研究(Advanced Materials,DOI: 10.1002/adma.202519828)中,受天然受体系统启发,设计了基于锆基金属有机框架(Zr-BTB)的合成受体系统。该系统将葡萄糖氧化酶(GOD)整合到超薄Zr-BTB纳米片中,MOF作为变构调节剂,通过重塑酶二聚体界面相互作用网络降低电子转移效率,将内源性血清白蛋白转化为酶催化激活信号,构建白蛋白/葡萄糖双门控MOF-酶系统。该系统通过动力学控制氧化应激实现高效抗菌,在糖尿病伤口愈合模型中验证了疗效,确立MOFs作为合成受体系统的多功能模块,为精准生物医学提供新路径。

研究背景:
1. 行业问题:合成受体可重编程内源性信号通路,在生物医学领域价值显著,但定制“感知-响应”过程面临挑战;GOD基抗菌系统有效无耐药性,但存在酶稳定性差、脱靶毒性高的痛点,限制其在糖尿病感染治疗中的应用。
2. 现有方案:合成生物学和化学合成受体为定制化需求提供思路,MOFs因结构可调性在生物活性调控中潜力巨大,MOF-酶复合材料可增强酶稳定性,但尚未实现MOFs构建合成受体系统,也未解决GOD基系统痛点。
3. 本文创新:以超薄Zr-BTB为变构调节剂,构建MOF-酶合成受体系统,将血清白蛋白转化为GOD浓度依赖性激活信号;实现双门控输出和动力学可控氧化应激,兼顾高效抗菌与低毒性,应用于糖尿病伤口愈合,实现多机制协同治疗。
实验部分:
1. 超薄Zr-BTB合成:以ZrCl₄、H₃BTB、苯甲酸为原料,DMF为溶剂,加水调控厚度,120℃反应24 h,经洗涤、活化获得厚度可调(1.5~50.0 nm)的纳米片,1:6(水:DMF)时得到1.5 nm单分子层超薄片,其在生理条件下稳定性良好。
2. Zr-BTB-GOD复合材料合成:pH 5.0醋酸缓冲液中,GOD与Zr-BTB按1:10质量比孵育2 h,GOD 10 min内吸附率达98%,且构象保持完整。
3. 酶活性调控实验:HRP cascade法测定GOD活性,1.5 nm Zr-BTB对GOD抑制效率4 h达80%,远优于其他MOFs;白蛋白可将GOD活性恢复至天然水平80%,有效浓度范围0.01–1 mg mL⁻¹,低浓度即可触发激活。
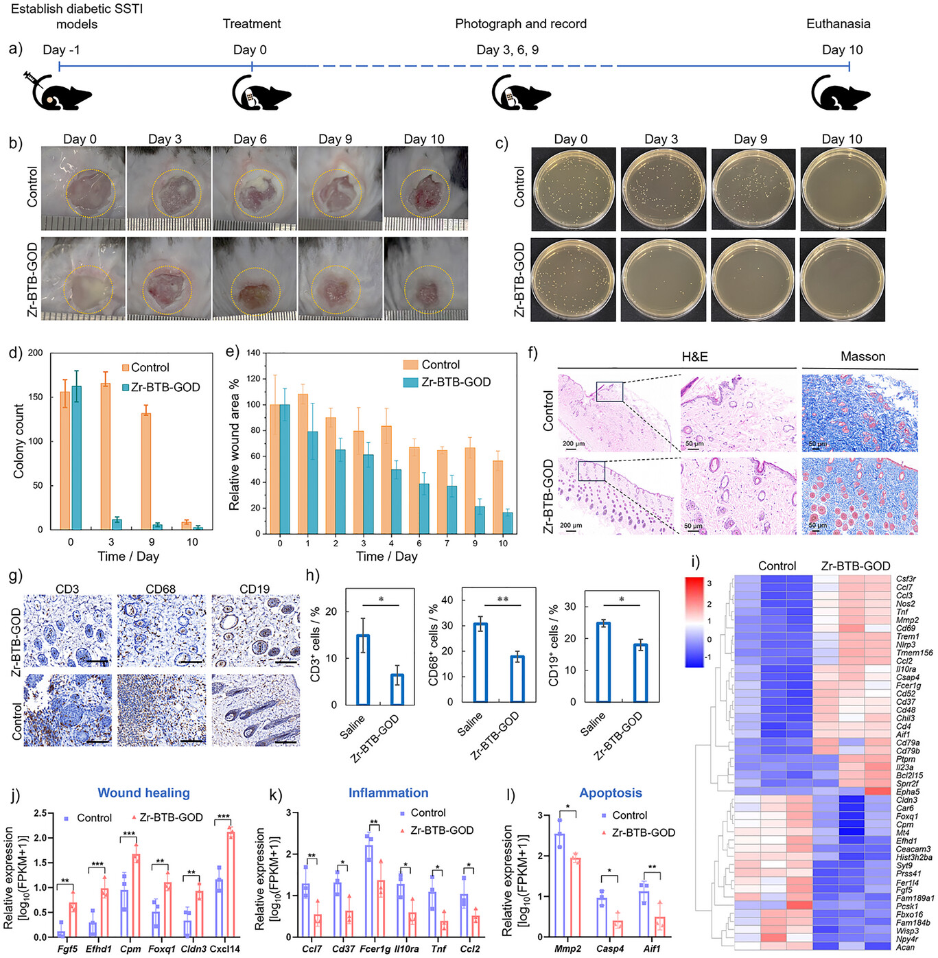
4. 体外抗菌与细胞毒性实验:以金黄色葡萄球菌为模型,白蛋白激活的Zr-BTB-GOD抗菌率达92%,显著高于天然GOD(83%);对L929成纤维细胞无毒性,而游离GOD使细胞存活率降至16%。
5. 体内糖尿病伤口治疗实验:建立糖尿病小鼠感染伤口模型,Zr-BTB-GOD敷料治疗10天,伤口面积缩小至初始17%,3天内细菌载量减少94%,组织再生良好,生物相容性优异。
6. 机理辅助实验:MD模拟证实Zr-BTB诱导GOD二聚体部分解离;二茂铁预功能化可恢复GOD催化效率至81%;Zr-BTB-GOD可避免游离GOD引发的“促炎休克”。
分析测试:
1. 结构与形貌:PXRD证实水可阻断Zr-BTB层间堆积;TEM、SEM显示其呈褶皱花状;AFM测得厚度1.5~50.0 nm;稳定性测试证实其在生理条件下稳定。
2. MOF-酶相互作用:荧光成像、FTIR证实GOD成功吸附;吸附动力学显示KD=26.7 nM、Bmax=1.07 µmol g⁻¹,亲和力高;CD证实酶构象完整;Zr-BTB表面电位+11.7 mV,静电吸引为主要吸附驱动力。
3. 酶动力学测试:Lineweaver-Burk图证实非竞争性抑制,Vmax降至0.011 mM min⁻¹,Kcat降至28 s⁻¹,Ki=5.13 µg mL⁻¹;FAD荧光强度增加3.8倍,电子转移受阻。
4. 抗菌测试:体外抗菌率92%,细胞毒性低;体内治疗组伤口愈合显著,细菌清除彻底,组织再生良好,炎症相关基因下调,生物相容性优异。
机理分析:
1. 变构调控机理:Zr-BTB通过静电相互作用(结合能-383.6 kcal mol⁻¹)吸附GOD,诱导二聚体部分解离(RMSD增加3.8 Å),破坏FAD与催化残基的相互作用,阻断电子转移,实现非竞争性抑制。
2. 白蛋白激活:白蛋白(KD=8.5 nM)对Zr-BTB亲和力高于GOD,竞争性置换吸附的GOD,使其二聚体恢复构象、电子转移恢复,激活效果具浓度依赖性。
3. 抗菌与愈合机理:白蛋白激活GOD催化葡萄糖产生温和可控的H₂O₂,高效杀菌(92%)且无细胞毒性;同时清除细菌、减轻炎症、促进血管生成,协同加速伤口愈合。
4. MOF结构调控机理:超薄结构增大比表面积,增强MOF-酶相互作用;水调控层间作用实现厚度可调,Zr-BTB独特配位结构使其亲和力优于其他MOFs。
总结:
1. 本研究开发Zr-BTB-GOD合成受体系统,实现白蛋白调控GOD活性,体外抗菌率92%、体内伤口愈合效果显著,确立MOFs在精准生物医学中的应用价值。
2. 首次将超薄MOF用作变构调节剂,将血清白蛋白转化为酶激活信号,解决GOD基系统痛点,拓展MOFs在精准治疗中的应用。



文章标题:Ultrathin Metal–Organic Framework as an Allosteric Regulator for Albumin-Responsive Therapy of Diabetic Infections
文章作者:Yongming Li, Rao Wei, Huixia Feng, Ling Lei, Jian Chen, Han Gao, Rui Zhao, Hai-Yu Hu, Yanyan Huang
DOI:10.1002/adma.202519828
原文链接:https://advanced.onlinelibrary.wiley.com/doi/full/10.1002/adma.202519828
本文为科研用户原创分享,用于学术宣传交流,具体细节请查阅原文。如有错误、侵权,请联系修改删除,未经允许不得复制转载。