English
+86-21-51987688
sales@chemsoon.com
我的账户
购物车
0
件
结构式搜索
首页
MOF材料有机配体
羧酸MOF配体
多元羧酸MOF配体
四元羧酸MOF配体
三元羧酸MOF配体
三元羧酸MOF配体
二元羧酸MOF配体
对苯二甲酸型配体
间苯二甲酸型配体
联苯二甲酸型配体
多联苯二甲酸型配体
其它二元羧酸配体
含氮MOF配体
多元含氮MOF配体
多元吡啶配体
多元咪唑配体
其他多元含氮唑配体
三元含氮MOF配体
三元吡啶配体
三元咪唑配体
其他三元含氮唑配体
二元含氮MOF配体
二元吡啶配体
二元咪唑配体
其他二元含氮唑配体
羧酸含氮混合MOF配体
多元混合配体
三元混合配体
二元混合配体
其他MOF配体
二维MOF配体
卟啉
可定制MOF配体
卟啉
A4-卟啉
A2B2-卟啉
A3B1-卟啉
原卟啉和其他卟啉
金属卟啉
有机框架单体砌块
四苯乙烯砌块
单取代TPE分子
双取代TPE分子
四取代TPE分子
三苯基苯砌块
对苯二甲酸衍生物
异肽酸酯砌块
联吡啶中间体
卤代芳烃中间体
其他单体中间体
COF有机单体
醛COF单体
多元醛基COF单体
四元醛基COF单体
三元醛基COF单体
二元醛基COF单体
氨基COF单体
多元氨基COF单体
四元氨基COF单体
三元氨基COF单体
二元氨基COF单体
硼酸和硼酸酯单体
多元硼酸单体
三元硼酸单体
二元硼酸单体
炔基有机框架单体
多元炔基单体
三元炔基单体
二元炔基单体
腈基有机框架单体
多元腈基单体
三元腈基单体
二元腈基单体
乙腈基单体
卤代有机框架单体
多元卤代单体
三元卤代单体
二元卤代单体
邻二酚和二胺单体
多元二酚和二胺单体
三元二酚和二胺单体
二元二酚和二胺单体
混合COF单体
其他COF单体
可定制COF单体
MOF-有机框架材料
按金属分类的MOF材料
含铁MOF材料
含铜MOF材料
含铝MOF材料
含铝MOF材料
含锆MOF材料
含锌MOF材料
含钛MOF材料
含铬MOF材料
含钴MOF材料
含镍MOF材料
含铈MOF材料
其它金属MOF材料
双金属/MOF材料
按构型来源的MOF材料
IRMOFs
IRMOFs 1-12
MOF-74
MIL-MOF材料
MIL-101型MOF材料
MIL-100型MOF材料
MIL-53型MOF材料
其他MIL-MOFs
ZIF-MOF材料
UiO-MOF材料
PCN-MOF材料
阴离子柱撑多孔材料
DABCO DMOF材料
其他构型MOF材料
不同功能的MOF材料
MOF气体吸附和分离
MOF吸附和分离H2
MOF吸附和分离H2
MOF吸附分离CO2
MOF吸附和分离CH4
MOF吸附其他气体
工业气体分离
乙炔/乙烯/乙烷的分离
丙炔/丙烯/丙烷的分离
其他C4-C10烃类分离
氧气吸附和空分
大孔MOF-用于酶固定
规则介孔MOF材料
细胞实验用纳米级MOF
二维导电MOF材料
吸水吸湿MOF材料
发光MOF材料和探针
MOF掺杂复合与衍生
MOF碳化材料
HOF氢键有机框架材料
COF-有机多孔材料
COF共价有机框架材料
亚胺类COF材料
β-酮烯胺TP-COF材料
TpPa-1类似COF
TpBD类似COF
TpTP类似COF
其他Tp类COF
共价三嗪框架材料CTF
聚酰亚胺PI-COF材料
sp2-碳碳双键COF材料
不同功能特点COF材料
光电功能COF材料
卟啉酞菁基COF材料
噻吩噻唑基COF材料
杂稠环COF材料
AIE-COFs
三苯胺COF材料
三嗪/三苯基苯COF
侧链可后修饰的COF
羟基侧链的COF
乙烯基/炔基侧链COF
可离子化COF
可络合金属COF
特殊形貌和分散性COF
不同拓扑结构COF材料
3D-COF材料
高分子功能材料
g-C3N4 碳化氮
杂多酸POMs
RAFT试剂
离子液体
光电材料
光电材料
荧光探针及中间体
光电材料中间体
高分子单体
引发剂
交联剂
Cross-Linkers
聚合物
合成化学
原料药合成
API原料药
医药中间体
中药标准品
抑制剂
农药标准品
医药中间体
辅酶
植物提取物衍生物
特种氘代试剂
配体和催化剂
不对称催化配体
小分子催化剂
其他配体
金属催化剂
合成砌块
手性中间体
稠环及衍生物
叠氮/重氮
芳烃
取代芳烃
羧酸/酯类
羧酸/酯类
含氮杂环
腈类
硼酸
长链
烯烃/炔烃
其它化合物
首页
>
行业动态
> 【MOF光动力疗法】上转换纳米粒子-用于远程控制癌症光遗传学治疗的固定金属-有机框架纳米结构
【MOF光动力疗法】上转换纳米粒子-用于远程控制癌症光遗传学治疗的固定金属-有机框架纳米结构
摘要:
新加坡南洋理工大学赵彦利老师等报道的本篇文章(
J. Am. Chem. Soc. 2024, 146, 50, 34475–34490
)中介绍了一种创新的远程控制癌症光遗传治疗方法,结合了光遗传学和离子治疗技术。通过将离子自供给、原位离子通道构建以及近红外(NIR)光激活的离子治疗相结合,实现了对深层组织和活体内细胞活动的远程和非侵入性操控。研究团队成功合成了水分散性上转换纳米颗粒(UCNP)-金属-有机框架(MOF)纳米杂化物,能够有效将质粒DNA传递到癌细胞中,实现光激活阳离子通道的原位表达。该方法在多种肿瘤模型(包括皮下结肠肿瘤、皮下乳腺肿瘤和原位乳腺肿瘤)中验证了其有效性,为光遗传学在临床应用中的实现迈出了重要一步,并为癌症治疗提供了新的可能性。
研究背景:
1)光遗传学作为一种利用光敏感蛋白控制细胞功能的技术,在疾病治疗中具有巨大潜力,但在癌症治疗中的应用受到限制,主要原因是光敏感蛋白通常需要紫外-可见光激活,其组织穿透深度有限且具有潜在光毒性。
离子治疗作为一种新兴的癌症治疗手段,通过干扰癌细胞内的离子平衡来抑制肿瘤生长,但癌细胞中存在的离子外排泵会降低治疗效果。
2)利用近红外(NIR)光激活的上转换纳米颗粒(UCNPs)来实现深层组织的光遗传学操控,因为NIR光具有更好的组织穿透能力和较低的生物毒性。
通过基因工程改造免疫细胞,实现光控制的免疫细胞调节,用于癌症免疫治疗。
3)将光遗传学与离子治疗相结合,设计了一种基于UCNP-MOF纳米杂化物的系统,实现了离子自供给、原位离子通道构建和NIR光激活的离子治疗。
利用pH响应型MOF作为金属阳离子的储存库,在肿瘤酸性微环境中释放金属阳离子,同时UCNPs将NIR光转换为可见光,激活阳离子通道,实现对癌细胞的离子治疗。
实验部分:
1)实验项目名称:上转换纳米颗粒(UCNPs)的合成
具体实验步骤:
将稀土元素前驱体溶液加入三颈烧瓶中,去除水分后,将残留物溶解在油酸和十八烯的混合物中,形成稀土-油酸复合物。
加入含有NH4F和NaOH的甲醇溶液,去除甲醇后,反复抽真空和充氩气以去除氧气和残留甲醇。
将反应温度升至300°C,在氩气环境中保持1小时,得到UCNPs。
具体实验结果:成功合成了蓝色和绿色光致发光的UCNPs,尺寸均匀,呈椭圆形。
2)实验项目名称:水分散性氨基化上转换纳米颗粒(AUCNPs)的制备
具体实验步骤:
将UCNPs分散在环己烷中,加入IGEPAL® CO-520和氨水,搅拌后加入TEOS,反应过夜。
用乙醇和甲醇洗涤后,将产物分散在乙醇中。
加入AEEA,反应3小时,得到AUCNPs。
具体实验结果:AUCNPs具有良好的水分散性,表面带有氨基。
3)实验项目名称:锌基和铜基沸石咪唑框架(Zn-ZIF和Cu-ZIF)的制备
具体实验步骤:
将2-甲基咪唑和金属盐(锌或铜)溶液加入含有mPEG的溶液中,搅拌后室温反应1小时。
具体实验结果:成功制备了水分散性Zn-ZIF和Cu-ZIF纳米颗粒,具有良好的酸响应性。
4)实验项目名称:ZIF@AUCNP纳米复合物的制备
具体实验步骤:
将Zn-ZIF或Cu-ZIF与AUCNPs混合,通过金属-胺配位反应形成ZIF@AUCNP。
具体实验结果:通过TEM和EDS确认了ZIF@AUCNP的成功制备,具有良好的pH响应性。
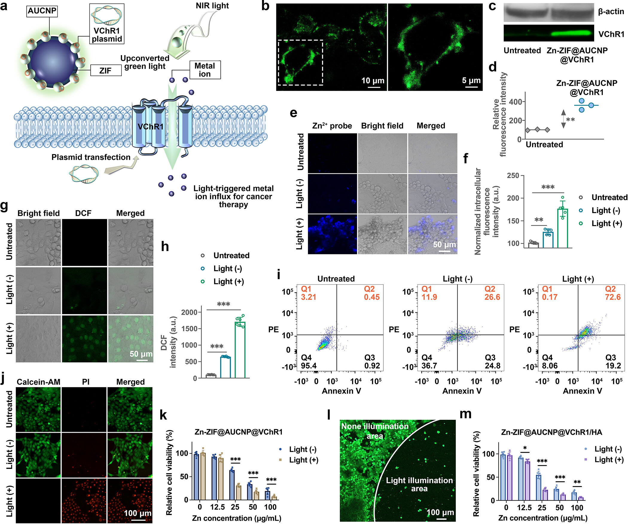
5)实验项目名称:ZIF@AUCNP@VChR1纳米复合物的制备
具体实验步骤:
将ZIF@AUCNP与VChR1质粒混合,通过静电作用形成ZIF@AUCNP@VChR1。
具体实验结果:成功构建了VChR1离子通道,通过荧光成像和Western blotting验证了VChR1在癌细胞膜上的表达。
6)实验项目名称:光遗传治疗的体外实验
具体实验步骤:
将4T1癌细胞与不同浓度的ZIF@AUCNP@VChR1共孵育,分为光照组和非光照组,光照组暴露于980 nm光下10分钟。
具体实验结果:
光照组细胞内Zn2+水平显著增加,ROS水平升高,细胞凋亡率增加,细胞活力降低。
7)实验项目名称:光遗传治疗的体内实验
具体实验步骤:
在皮下乳腺肿瘤和结肠肿瘤小鼠模型中,通过尾静脉注射ZIF@AUCNP@VChR1,并在24小时后进行980 nm光照射。
具体实验结果:
肿瘤生长显著抑制,H&E染色显示肿瘤细胞凋亡和坏死。
分析测试:
1)透射电子显微镜(TEM):
结果:UCNPs呈椭圆形,尺寸均匀;ZIF@AUCNP纳米复合物显示出良好的核壳结构。
揭示的性质:纳米复合物的尺寸和形貌适合用于生物医学应用。
2)X射线衍射(XRD):
结果:ZIF@AUCNP复合物的XRD图谱中同时存在Zn-ZIF和UCNPs的特征峰。
揭示的性质:表明ZIF和UCNPs在复合物中保持了各自的晶体结构。
3)元素分布(EDS):
结果:在ZIF@AUCNP纳米复合物中检测到Zn、Cu、Y等元素的均匀分布。
揭示的性质:证实了纳米复合物中各组分的成功结合。
4)Zeta电位测试:
结果:Zn-ZIF@AUCNP的Zeta电位比Zn-ZIF高,表明AUCNPs成功结合到Zn-ZIF表面。
揭示的性质:纳米复合物的表面电荷变化,有助于提高其在生物体内的稳定性和分散性。
5)光致发光光谱:
结果:Zn-ZIF@AUCNP在980 nm激发下能够发射绿色光。
揭示的性质:UCNPs成功将NIR光转换为可见光,可用于光遗传学应用。
6)金属离子释放测试:
结果:Zn-ZIF和Cu-ZIF在酸性条件下(pH 5.0)能够释放Zn2+和Cu2+,而在中性条件下(pH 7.4)释放量较少。
揭示的性质:纳米复合物具有pH响应性,能够在肿瘤酸性微环境中释放金属离子,用于离子治疗。
总结:
本文成功开发了一种基于UCNP-MOF纳米杂化物的远程控制癌症光遗传治疗系统。通过将光遗传学与离子治疗相结合,实现了对癌细胞的精准操控和治疗。实验结果表明,该系统在多种肿瘤模型中表现出显著的治疗效果,为光遗传学在癌症治疗中的应用提供了新的思路和方法。
展望:
本文的积极影响在于提供了一种新型的癌症治疗策略,结合了光遗传学和离子治疗的优势,具有较高的时空分辨率和组织穿透能力。未来的研究可以进一步探索该系统的临床应用潜力,例如优化纳米复合物的生物相容性和靶向能力,以及探索更多类型的光敏感蛋白和离子通道,以提高治疗效果和适应更多类型的癌症。此外,还可以研究该系统在免疫治疗中的应用,探索其激活免疫反应的机制,为癌症的综合治疗提供更全面的解决方案。
Upconversion Nanoparticle-Anchored Metal
−Organic Framework Nanostructures for Remote-Controlled Cancer Optogenetic Therapy
文章作者:
Xiaokai Chen,† Xiaodong Zhang,† Yang Liu, Yun Chen, and Yanli Zhao*
DOI:
https://doi.org/10.1021/jacs.4c11196
文章链接:
https://pubs.acs.org/doi/10.1021/jacs.4c11196
本文为科研用户原创分享上传用于学术宣传交流,具体内容请查阅上述论文,如有错误、侵权等请联系修改、删除。未经允许第三方不得复制转载。
购销咨询
技术咨询
选择分类